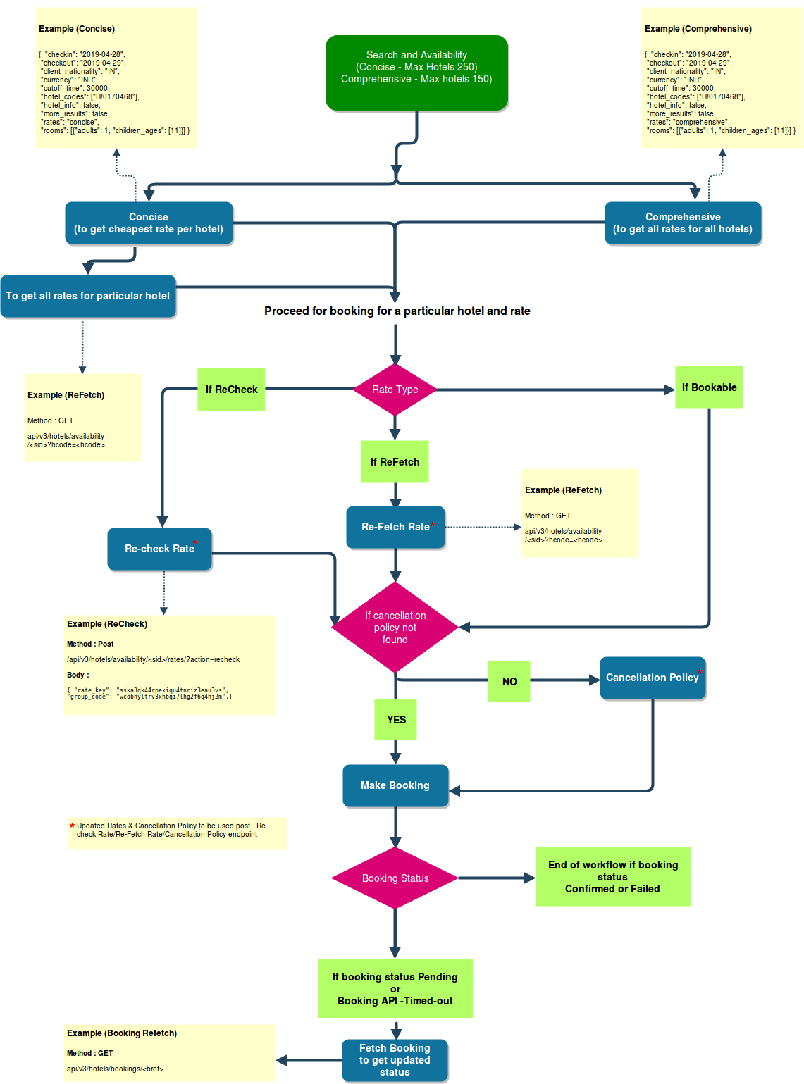
Recommended Workflow

For more detail download the documentation using below link.

Download

Certification

Download the Certification required document using below link.

Download